Authorization workflow

Before you begin, review the workflow to understand the process and options involved in authorizing users to flow management resources.

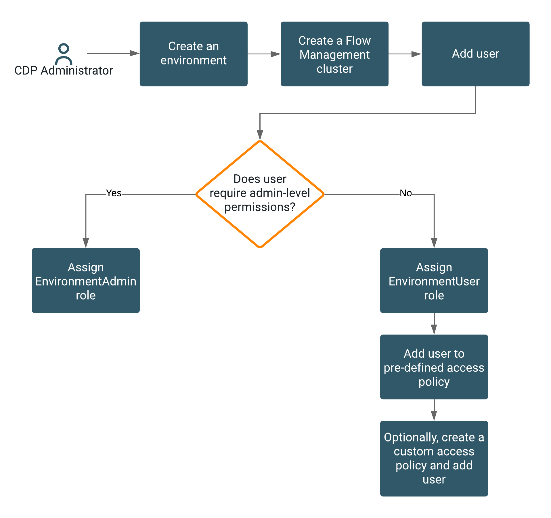
The following diagram shows the prerequisites and the workflow involved in authorizing a flow management user:


Note that you must select one of the following options based on the privileges the user is entitled to.
  • If the user requires administrator-level permissions to NiFi and NiFi Registry, assign the EnvironmentAdmin role.
  • If the user requires selective permissions to NiFi and NiFi Registry, assign the EnvironmentAdmin role and add the user to the appropriate Ranger policies. Optionally, create a custom policy and add the user to it.