CFM deployment workflow
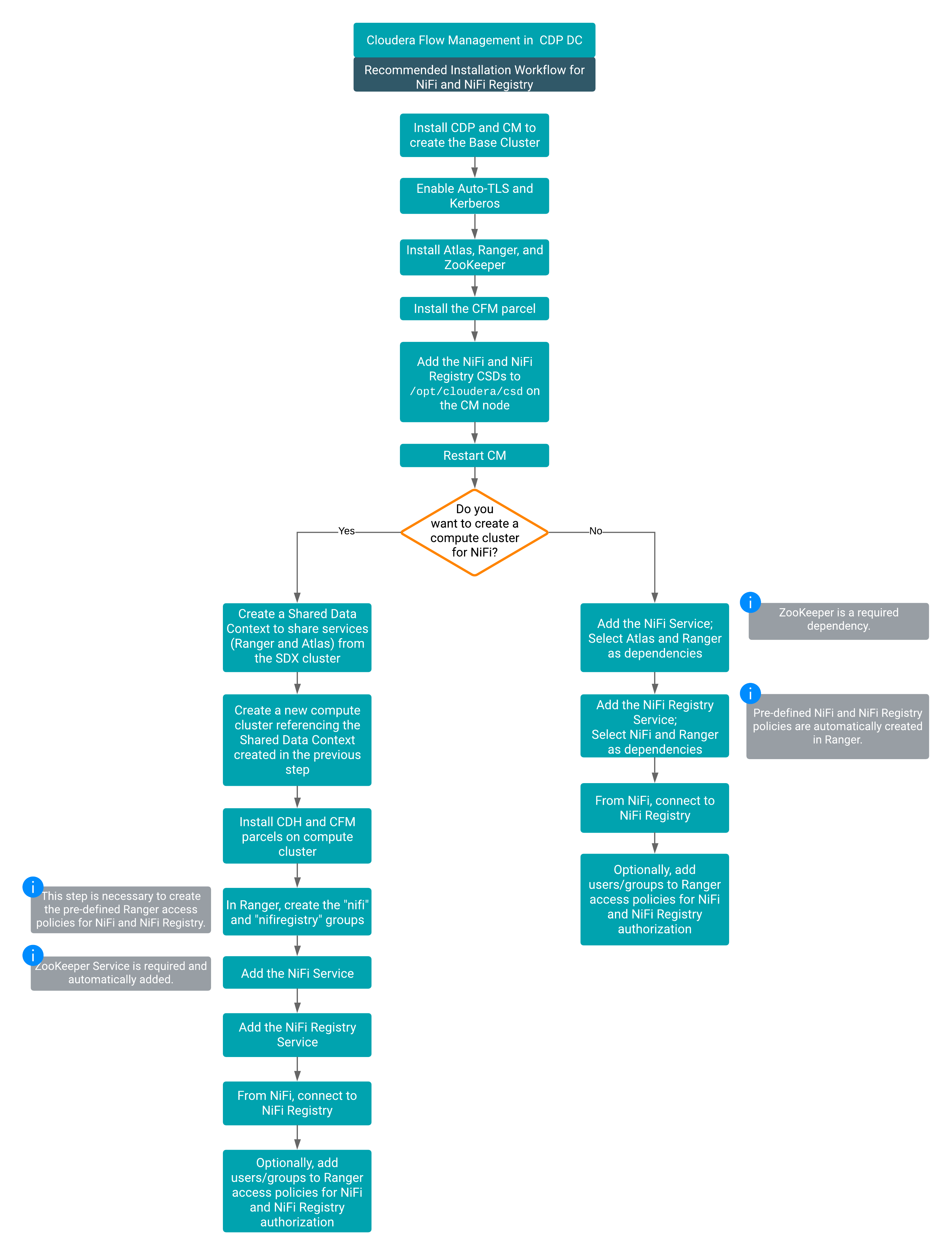
Before you get started with your Cloudera Flow Management deployment, it is helpful to understand the steps involved.

Before you get started with your Cloudera Flow Management deployment, it is helpful to understand the steps involved.
